Terug naar bovenkastenHoge kasten met handgreepGreeploze hoge kasten (liggend)Greeploze hoge kasten (staand)Opzetkasten
Afwerking & accessoires9.2Kiyoh
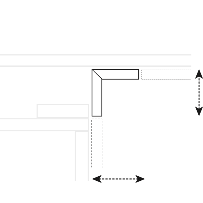
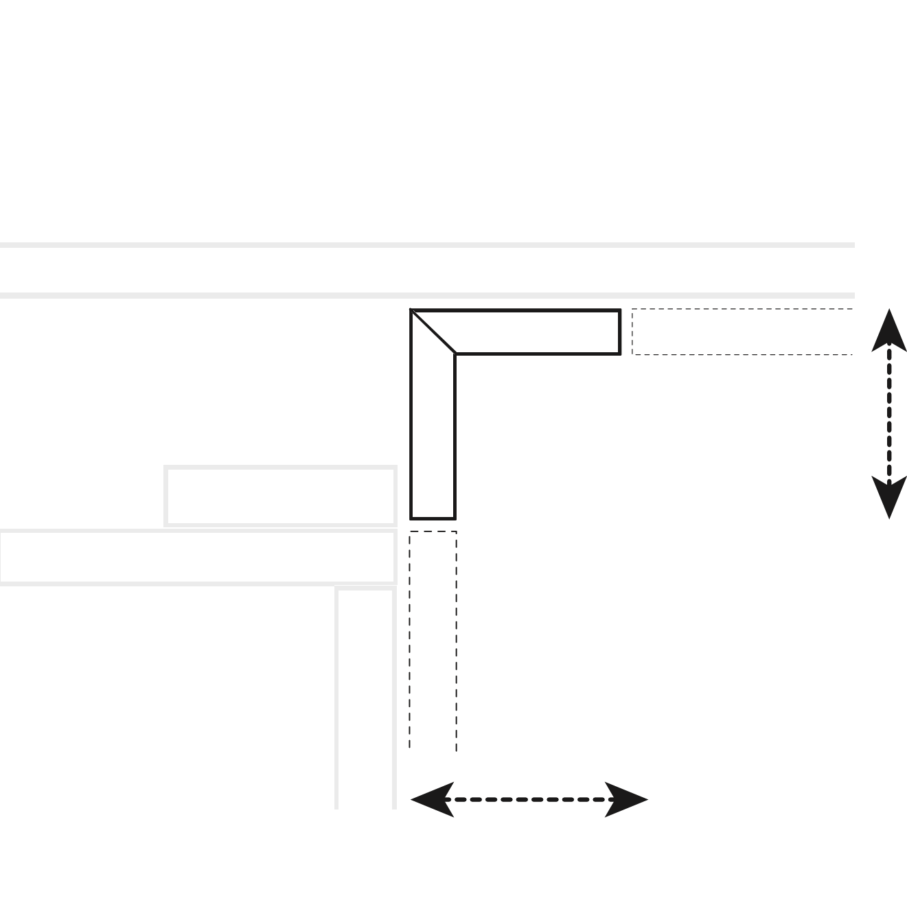
BeschrijvingHoekpasstuk op maat - verbreding per 1 cm extra
De standaardbreedte van een hoekpasstuk 90° verbreden naar links en/of rechts. Deze kan in stappen van 1 cm worden vergroot, tot een maximum van 15 cm. Het ingevulde aantal staat gelijk aan het aantal × 1 cm extra verbreding.















