Terug naar bovenkastenHoge kasten met handgreepGreeploze hoge kasten (liggend)Greeploze hoge kasten (staand)Opzetkasten
Afwerking & accessoires9.2Kiyoh
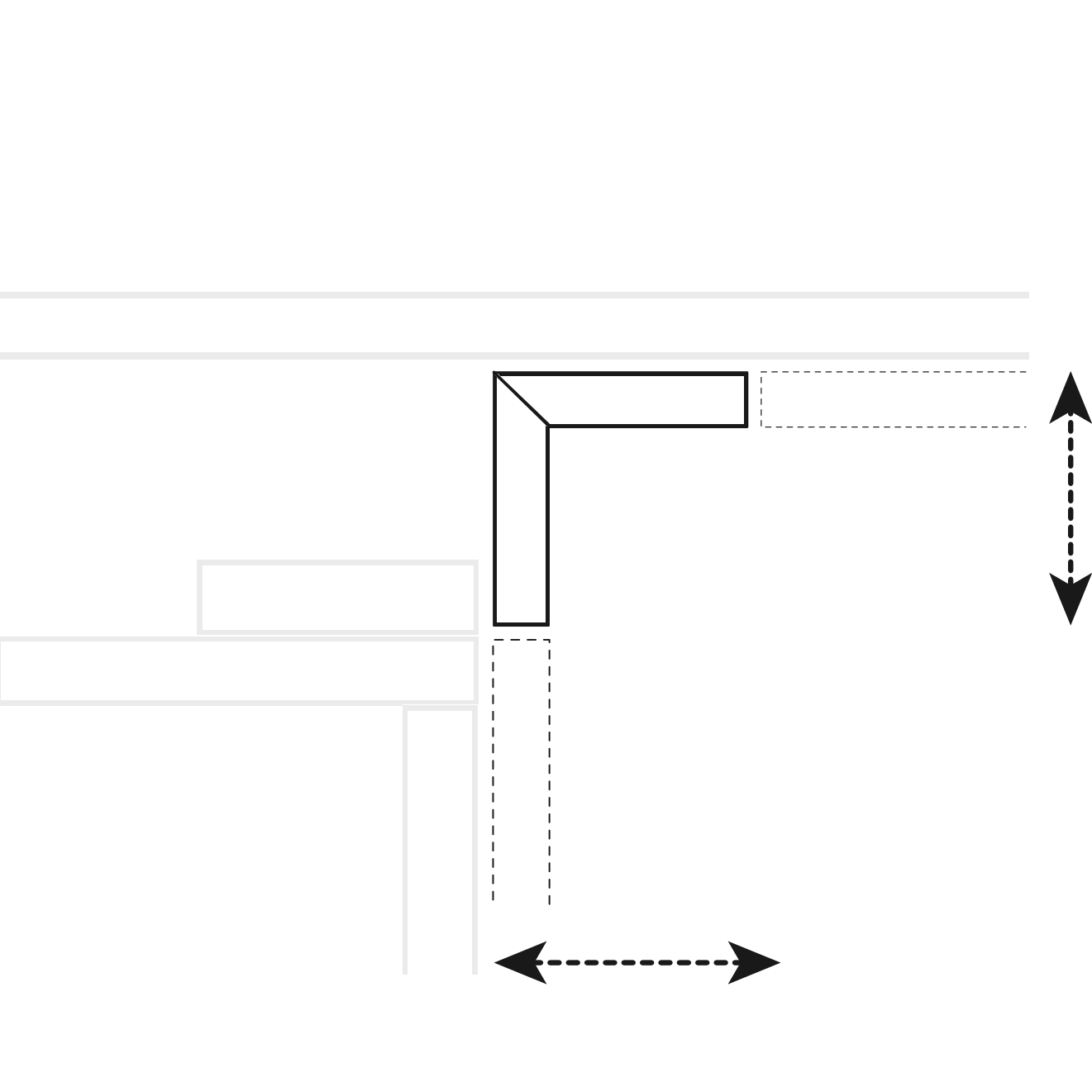
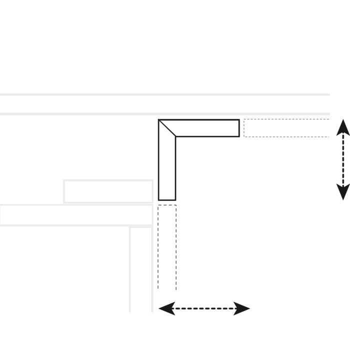
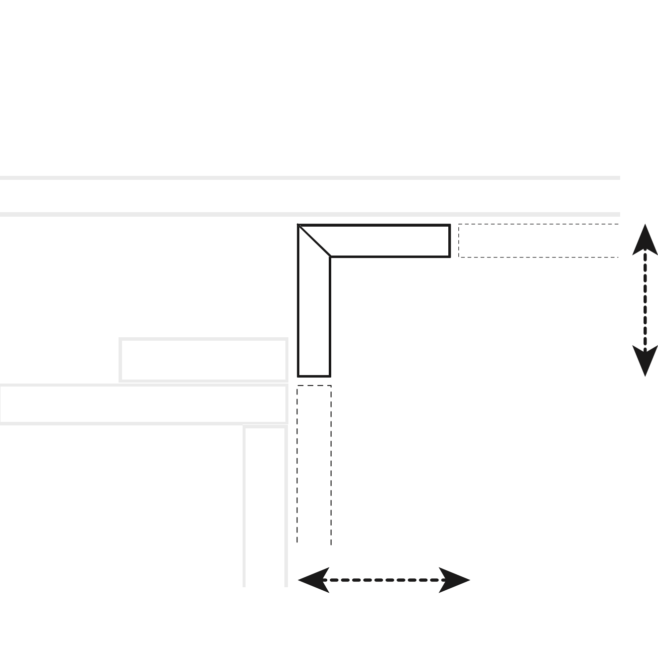
BeschrijvingHoekpasstuk op maat - versmalling, per 1 cm versmalling
De standaardbreedte van een hoekpasstuk 90° versmallen naar links en/of rechts. Deze kan in stappen van 1 cm worden versmalt, tot een minimum van 4 cm. Het ingevulde aantal staat gelijk aan het aantal × 1 cm versmalling.
Let op: door het versmallen van het hoekpasstuk kunnen deuren in de hoek mogelijk niet meer 90° openen en botsen grepen sneller tegen elkaar.















